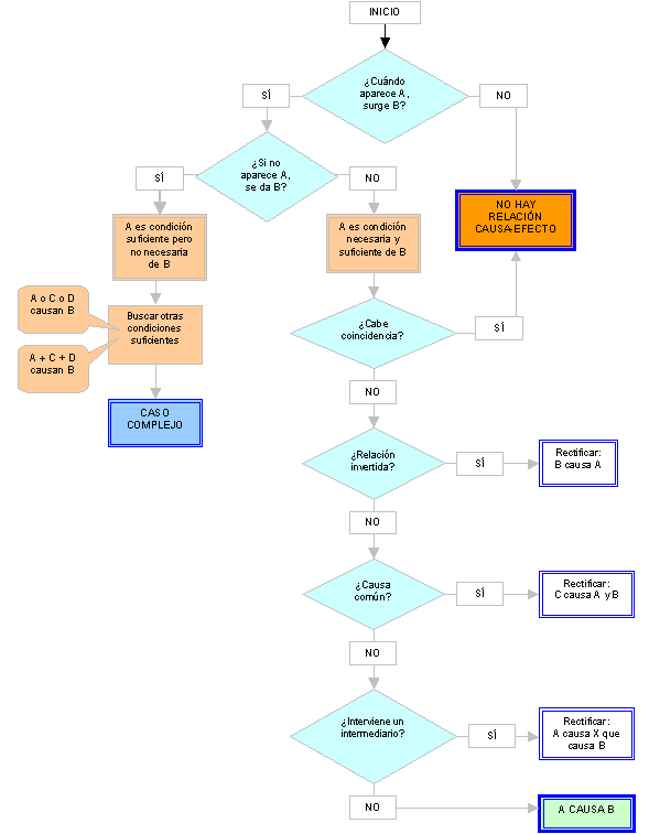
USO DE RAZÓN. DIAGRAMAS. © Ricardo García Damborenea

DIAGRAMA DE FLUJO PARA LOS ARGUMENTOS CAUSALES